
Os indicadores de avaliação são rácios calculados a partir dos dados submetidos por cada um dos prestadores, através de algoritmos bem definidos que permitem excluir casos com dados em falta, bem como determinar situações cujas características possam influenciar o resultado do indicador sem que estas sejam atribuíveis ao prestador. Os algoritmos permitem aferir de forma objetiva e uniforme os resultados de cada instituição, contribuindo para a robustez dos resultados obtidos no rating.
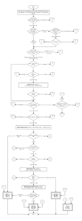
Os algoritmos são fluxos de elevada complexidade, podendo ser compostos por mais de 30 pontos de decisão, que permitem determinar quais os casos que são considerados no numerador e no denominador do indicador. Os algoritmos permitem também excluir casos com dados em falta, bem como determinar situações cujas características possam influenciar o resultado do indicador sem que estas sejam atribuíveis aos prestadores.
Adicionalmente, os algoritmos permitem distinguir casos com quadros clínicos de exceção. Em particular, quando um caso é submetido por um prestador e é processado pelos algoritmos, são identificadas situações de exceção que possam influenciar a linha de tratamento e a decisão clínica. Assim, apenas doentes-padrão, que cumprem todos os critérios de inclusão, são efetivamente utilizados no cálculo de cada indicador, garantindo deste modo a comparabilidade dos resultados.
O modelo de cálculo individual dos indicadores penaliza a submissão de informação impossível de determinar, influenciando negativa e diretamente o rating dos prestadores em que não exista informação explícita e inequívoca no processo clínico acerca dos dados utilizados no cálculo dos indicadores.